伟德国际1946(源于英国)官方网站-Global Platform
集团首页
关于我们
bv伟德国际1946简介
机构设置
团队队伍
现任领导
党群团学
党建工作
专题教育
团学工作
工会工作
人才培养
专业设置
培养方案
教学科研
教学管理
科学研究
教研活动
公司特色
保健康复
敦煌拳艺
舞龙舞狮
休闲体育
阳光体育
训练比赛
群众体育
下载专区
当前位置:
首页
通知公告
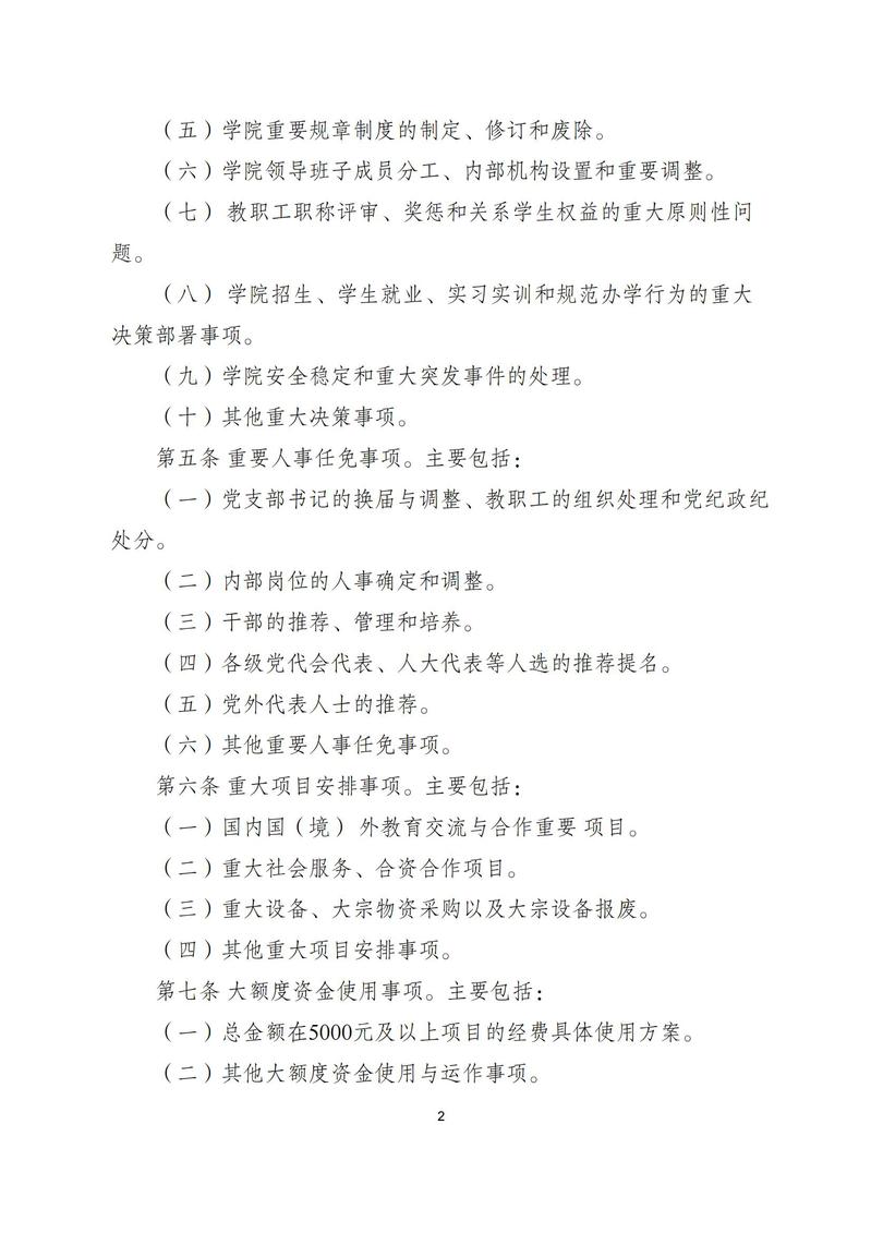
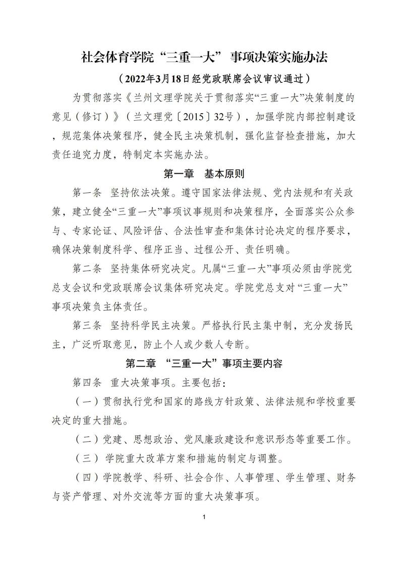
bv伟德国际1946“三重一大” 事项决策实施办法(2022年修订)
来源:bv伟德国际1946
发布时间:2022-08-24
浏览次数:
342
撰稿:
通讯员:
审核: